114新北市二橋國小「校園零含糖飲食」計畫
跳到主要內容區
您的瀏覽器不支援JavaScript功能,若網頁功能無法正常使用時,請開啟瀏覽器JavaScript狀態
您的瀏覽器不支援JavaScript功能,若網頁功能無法正常使用時,請開啟瀏覽器JavaScript狀態。
漢堡鈕選單
回首頁
網站導覽
管理
:::
搜尋
資訊分類清單
行政團隊
二橋簡介
電話分機查詢
職務分配
基本資料
校史資料
歷任校長
歷任會長
學校願景
交通路線
教室配置圖
校歌
校徽
各處室公告
教務處公告
學務處公告
總務處公告
輔導室公告
幼兒園公告
活動宣導
:::
首頁
健康促進專區
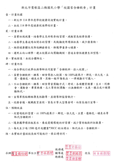
114新北市二橋國小「校園零含糖飲食」計畫
瀏覽數:
Close (Esc)
Share
Toggle fullscreen
Zoom in/out
Previous (arrow left)
Next (arrow right)